Multi-Party Payment (MPP)
The native VeChainThor fee delegation protocol.
Introduction
MPP is a native protocol on the VeChainThor blockchain. MPP enables the sender of a transaction to request that the sponsor or receiver of the transaction pays the transaction fee on the senders' behalf. MPP is a fee delegation approach which is implemented on the smart contract level. This means that data must be written on-chain, which comes at a cost. It is more cost-effective to use the MPP protocol for frequent interactions between users and a decentralized application (dApp). An example of MPP implementation could be a marketplace or game which has opted to pay for all users transaction fees.
Description and Flow
In practice, a dApp is most likely comprised of multiple smart contracts deployed on the VeChainThor blockchain. With MPP, a dApp owner can register its users' accounts as the user of the smart contracts such that all legitimate transactions from the dApp users can be paid by the smart contract owner. In this way, people can use the dApp almost in the same way they use other apps without dealing with crypto. Moreover, the owner can set up a single account to sponsor all the smart contracts which together make the dApp, which makes the maintenance a lot easier.
Before we continue lets define some entities and terminology that we will use as we continue our journey of understanding the MPP protocol:
sender - account that signs the transaction;
recipient - account to which the transaction is sent;
sponsor - account that sponsors the recipient to pay for the transaction fee;
user - VeChainThor allows any account to register other accounts as its users and conditionally pay for the cost of the transactions sent them;
credit - available VTHO for paying for transaction cost for a particular user of a particular account.

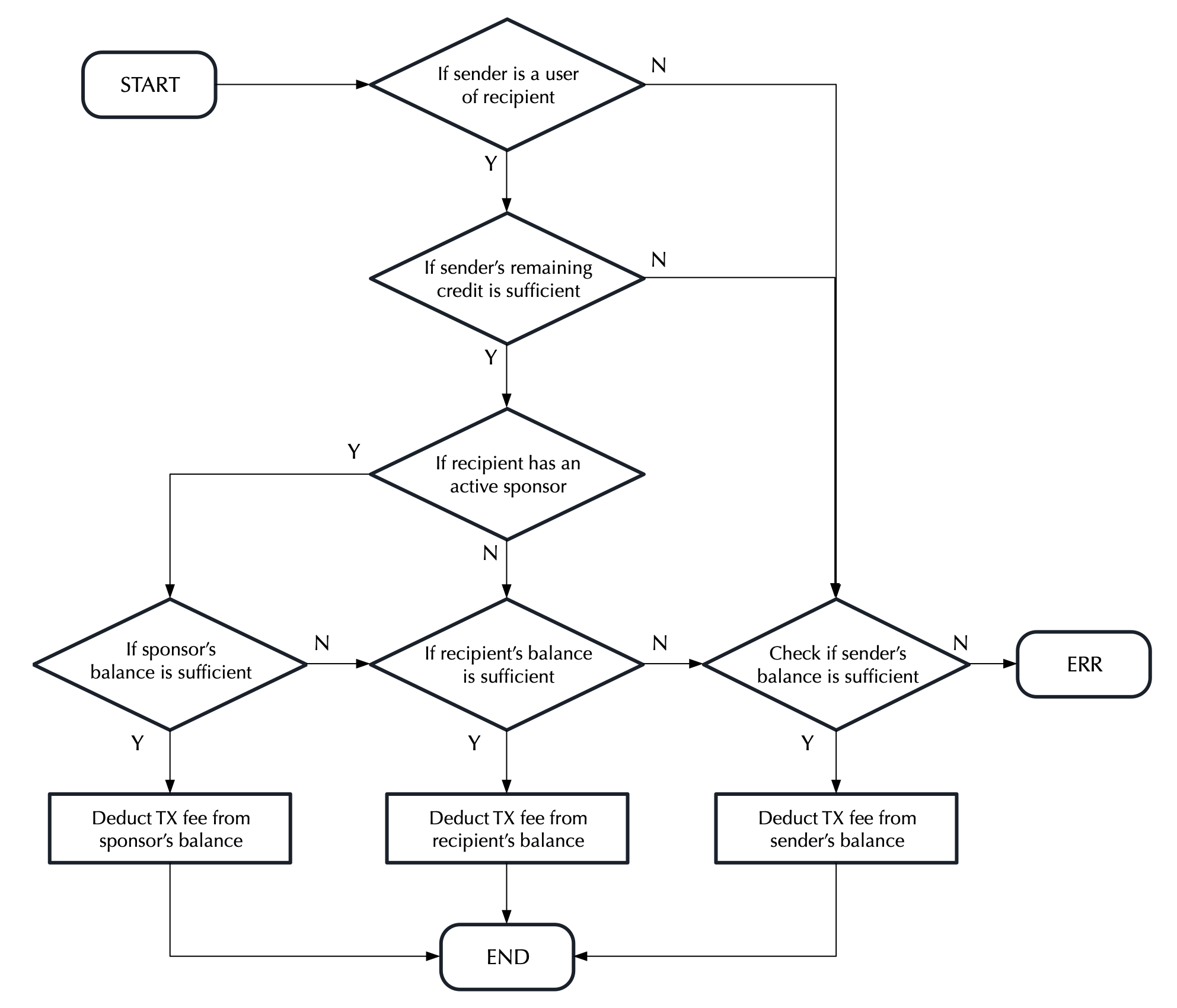
The above figure shows the decision-making flow within MPP. When it comes to the question of who pays for the transaction fees, the protocol first checks if the sender of the transaction is on the list of users and whether the contract being interacted with has a sponsor associated with the recipient. The protocol then tries to deduct the transaction fee from the corresponding account.
As an example, let's assume there is a marketplace which has enabled MPP and a user is making a purchase. The route of who is going to pay the transaction fee is such. If the user is on the list of user accounts whose fees can be delegated through MPP and the marketplace has a fee delegation sponsor in place, the protocol will first try to deduct the transaction fee from the sponsor’s balance, if it fails, from the recipient's balance, the marketplace in this instance, and if it fails again, from the sender’s balance.
Credit Plan
To prevent MPP from being abused by malicious users, the owner of a smart contract can set a credit plan for the smart contract to set up rules on how to pay for a sender's transaction fee. A credit plan can be defined as:
Where RecoveryRate is the amount of VTHO (in Wei) accumulated per block to pay for transactions for each user and Credit is the maximum amount of VTHO (in Wei) that can be accumulated.
When the system checks whether an account's user has a sufficient amount of credit to pay for the transaction, it calculates the available credit as:
c=min(C,C−cused+r⋅max(0,h−h0))
where C denotes Credit, rRecoverRate, h the current block height, h0 the block height when the user used credit last time and cused the amount of credit consumed after the user's last transaction is paid by the account. Note that C−cused is the remaining credit after the last transaction is paid.
Master Account
In VeChainThor, we introduce the concept of the master account to make it easier for dApp owners to user MPP and manage their dApps. Every account, including a smart contract, can have a master account which is allowed by the system to register / remove users, set a credit plan and select the active sponsor for an account. Note that the account that deploys a smart contract becomes the master of the contract by default. A normal account can also set it's master by calling the function setMaster implemented in the built-in contract Prototype.
In practice, a dApp is often comprised of multiple smart contracts and not just a single smart contract. Each smart contract may have its own users and be sponsored by multiple sponsors. Managing these sponsor accounts suddenly becomes a challenging task for the dApp owner. With the master mechanism and built-in contract Prototype, the dApp owner does not have to implement anything on the contract code level to use MPP. The dApp owner can use a single master to manage all the contracts by calling functions of the smart contract Prototype.
MPP Implementation
The multi-party payment protocol is implemented by the built-in smart contract Prototype deployed at 0x000000000000000000000050726f746f74797065 in the genesis block of the VeChainThor blockchain.
The MPP implementation is available here prototype.sol
Functions related to user
isUser
Check whether an account is a registered user of another account.
Input:
address _self: account addressaddress _user: User address
Return:
trueif_useris a User of_selforfalseotherwise
addUser / removeUser
Add / remove a user for an account. The transaction sender has to be the account itself or its current master.
Input:
address _self: account addressaddress _user: User address
Functions related to the credit plan
creditPlan
Get the credit plan associated with an account.
Input:
address _self: account address
Return:
uint256 credit: maximum amount of credit (VTHO in wei) allowed for each user of the accountuint256 recoveryRate: amount of credit (VTHO in wei) generated per block for each user of the account
setCreditPlan
Set a credit plan for an account. The transaction sender has to be either the account itself and its current master.
Input:
uint256 credit: maximum amount of credit (VTHO in wei) allowed for each user of the accountuint256 recoveryRate: amount of credit (VTHO in wei) generated per block for each user of the account
userCredit
Get the available credit for a particular user of an account.
Input:
address _self: account addressaddress _user: user address
Return:
uint256: available credit (VTHO in wei) for the user
Functions related to master
master
Get the master address of the given account address.
Input:
address _self: account address
Return:
address: address of the master of_self.
setMaster
Set the master for a particular account. The transaction sender has to be either the account itself or its current master.
Input:
address _self: account addressaddress _newMaster: address of the new master of_self
Functions related to sponsor
sponsor / unsponsor
Sponsor / unsponsor an account. The transaction sender has to be the sponsor account.
Input:
address _self: address of the account to be sponsored / unsponsored
isSponsor
Check whether an input account is a sponsor of another account.
Input:
address _self: account addressaddress _sponsor: sponsor address
Return:
trueif_sponsoris a sponsor of_self
selectSponsor
Select a sponsor. The transaction sender has to be either the sponsored account or its master.
Input:
address _self: account addressaddress _sponsor: sponsor address
currentSponsor
Get the current active sponsor.
Input:
address _self: account address
Return:
address: address of the current active sponsor of_self.
Last updated
Was this helpful?